+49 (0) 461 5808-2000
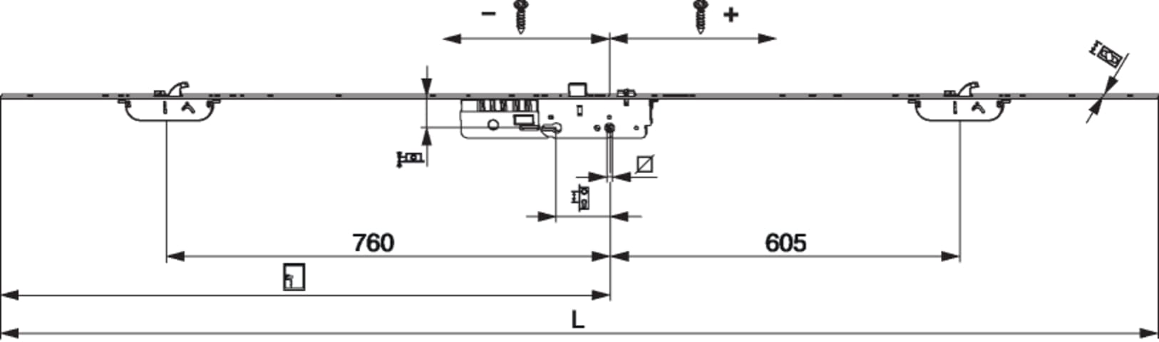
Türschloss M-TS E92 DM50 PZ 2 MF-HO K+605 GM 1.020 silber VK8 F-2.000x20 fix PT