+49 (0) 461 5808-2000
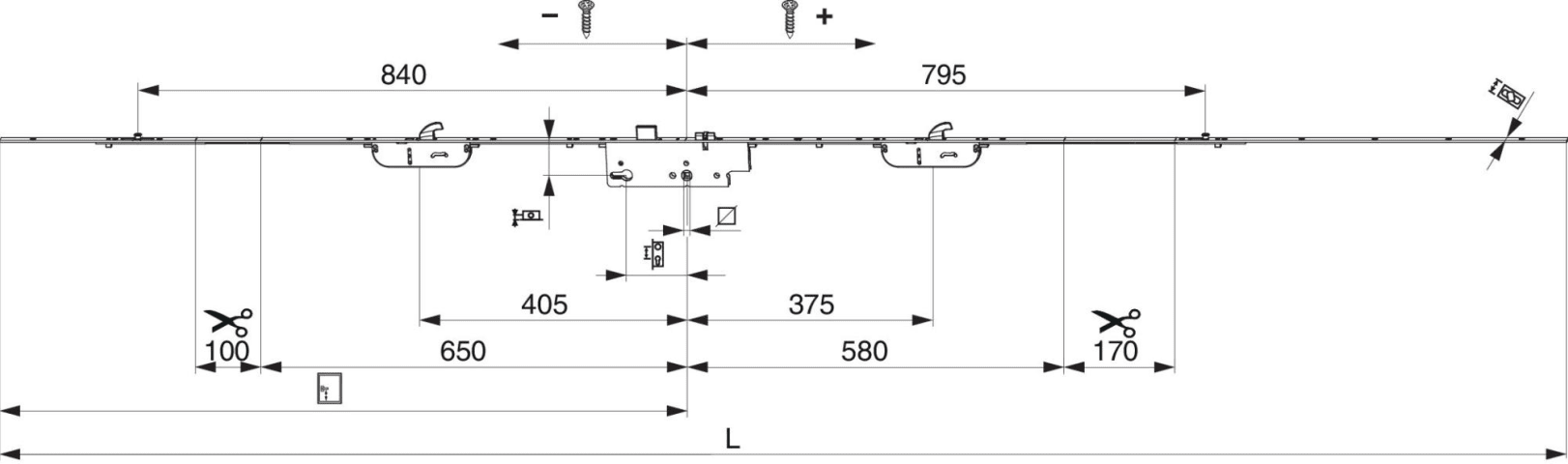
Türschloss Z-TS E92 DM35 PZ 2 HO + 2 i.S. GM 1.050 silber VK8 F-2.400x16 verlängerbar PT-M